香味設計服務
打造專屬於品牌的氣味語言
氣味是一種無形卻深刻的品牌識別。它能存在於空間裡,也能延伸到產品之中,成為品牌風格、記憶與感受的一部分。AURALAB 提供品牌專屬香味設計服務,協助品牌從香味方向建立、調香設計到最終定稿,打造真正屬於品牌的專屬香氣。

什麼是香味設計?
香味設計(Fragrance Design)是根據品牌定位、產品屬性與希望傳遞的氣味感受,開發一款專屬香味的過程。這不只是「做一個好聞的味道」,而是把品牌的個性、調性與使用情境,轉化為能被感受與記住的氣味語言。
一款成功的品牌香氣,能讓消費者在無意識中辨別品牌,建立跨越視覺之外的深層連結。
專屬香味的核心價值
氣味記憶比視覺記憶更持久,能在無形中強化品牌印象,形成真正的感官識別系統。
專屬香味的核心價值
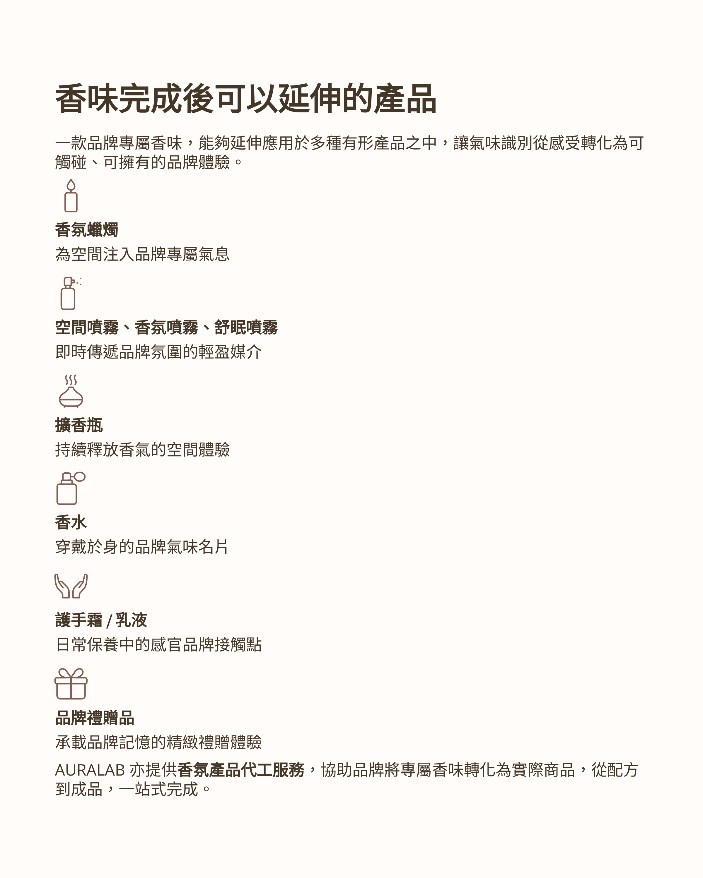
香氛產品
空間香氛
保養與洗沐產品
品牌禮贈品
商業空間體驗

適合哪些品牌或企業?
無論您正在打造全新品牌,還是希望為既有產品線注入嗅覺識別,AURALAB 的香味設計服務皆能量身協助。以下三類客群最為常見:
品牌與企業
想打造品牌專屬香味
想建立嗅覺識別系統
希望在空間中傳遞品牌氛圍
產品品牌
保養品牌
洗沐產品
家居生活品牌
新創品牌
想創立香氛品牌
想開發全新香氛產品線
想要從零建立香味概念
香味設計核心邏輯

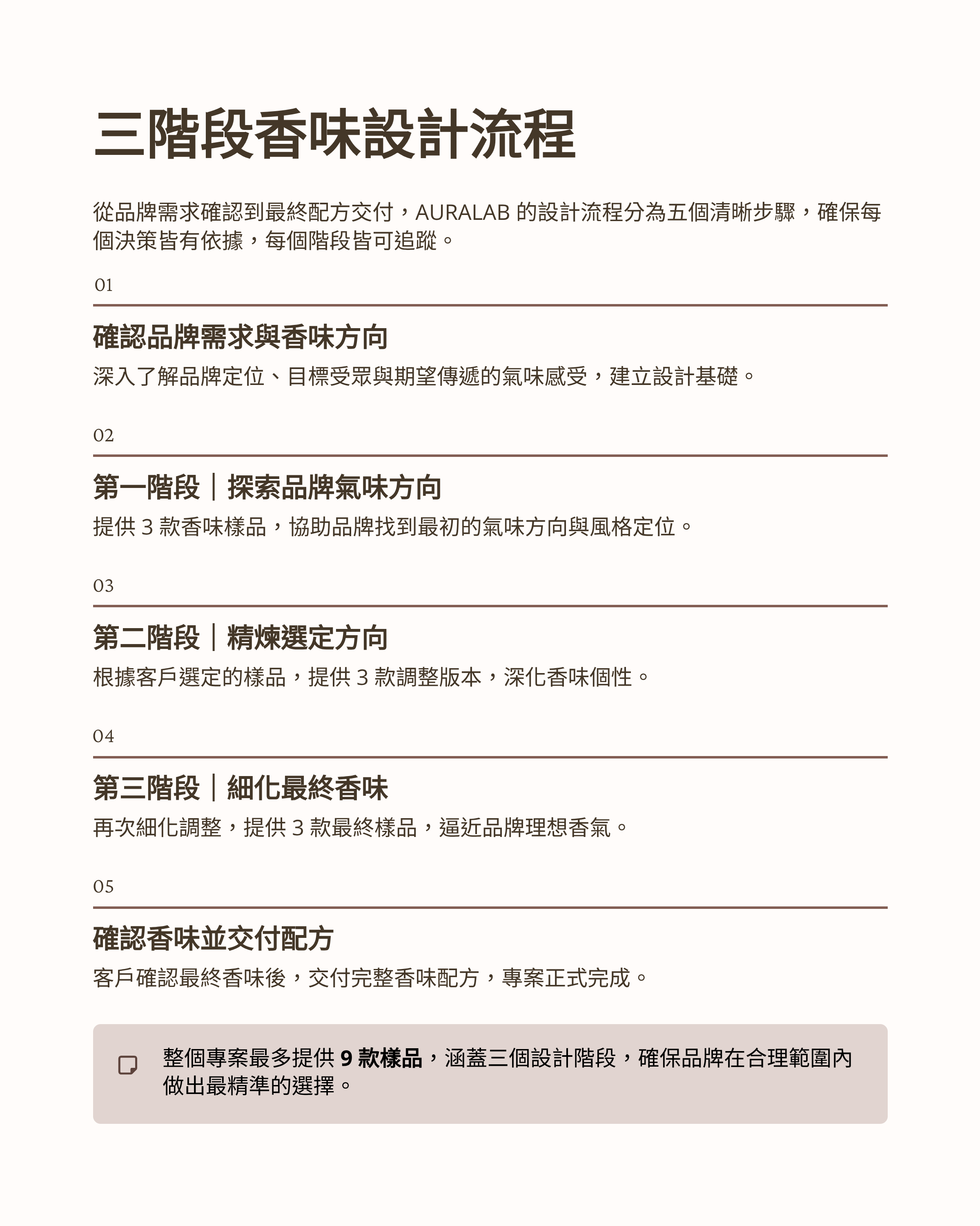
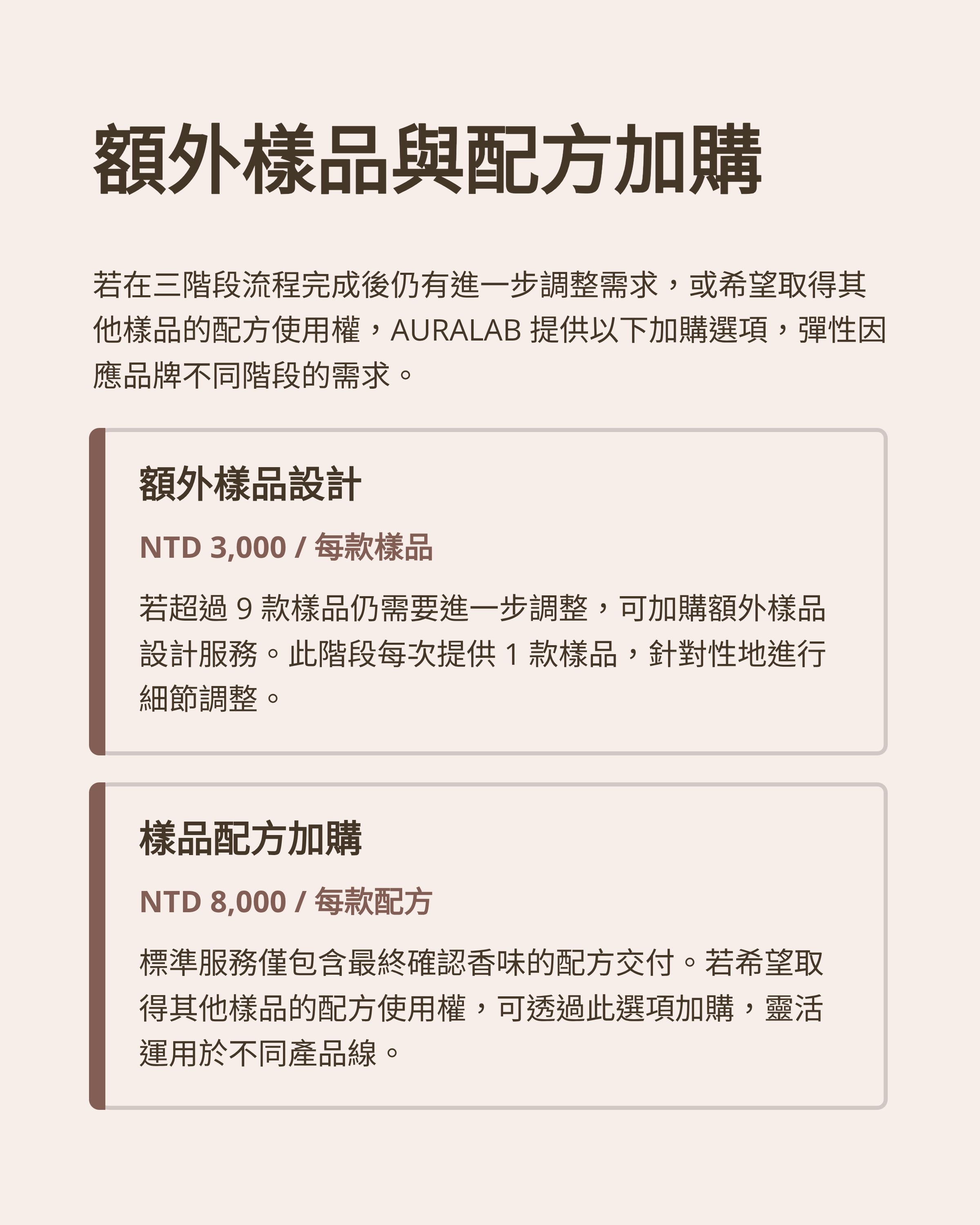
香味設計流程

香味設計時程
香味設計是一個需要反覆感受與溝通的過程,通常需約 1 至 3 個月完成整個專案。每個設計階段的調整與試樣,通常需要約 2 至 3 週的時間。
實際專案時程會依客戶試樣回饋速度與決策節奏而有所不同,部分較為複雜的專案也可能延長至更長時間。AURALAB 建議預留充裕的時間,讓每一個氣味決策都在從容中完成。
3
設計階段
Explore → Refine → Finalize
9
最多樣品數
三階段共提供
3週
每階段時間
約 2-3 週完成




